II Conditionnement analogique⚓
Contexte
Une station météo relève périodiquement le taux d'humidité de l'air à l'aide du capteur HIH-5030 (documentation en annexe). Cette mesure est numérisée (conversion analogique numérique : CAN) pour être transmise vers une base de donnée sur internet. Les valeurs de la tension d'entrée du CAN doivent varier de 0V à 5V lorsque l'humidité varie de 0 à 100 %.
A l'aide de la documentation technique :
• Déterminer la plage de variation de l'alimentation
VCC min = ________________
VCC max = _______________
Par la suite on prendra VCC = 3.3V
• Compléter le schéma structurel ci-dessus. NB : VCAPT est la tension de sortie du capteur.

D'après la caractéristique de la tension VCAPT (VOUT) en fonction du taux d'humidité (figure 3 de la doc technique) compléter la première ligne du tableau suivant :
Pourquoi VCAPT ne peut-elle pas être directement reliée à la carte micro-contrôleur ?
Quel type de montage doit-on insérer entre VCAPT et l'entrée du micro-contrôleur ?
Calculer l'amplification A et le décalage Vr nécessaires au conditionneur.
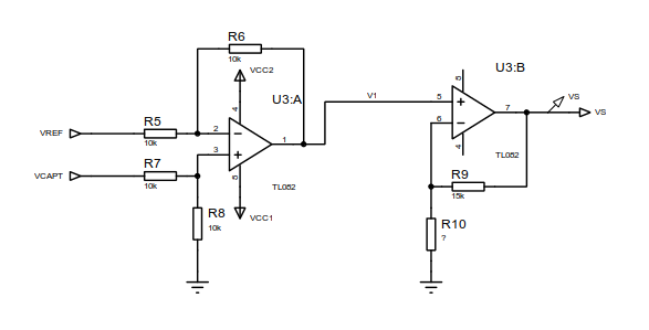
Carte d'acquisition
Le schéma structurel du dispositif choisi est le suivant :

Sur le schéma : Entourer les 2 montages à base d'amplificateurs opérationnels et préciser leur fonction.
Exprimer V1 en fonction de VREF et de VCAPT et des résistances R8,R7, R6 et R5
Sachant que R8 = R7 = R6 = R5 = 10kohm, exprimer V1 en fonction de VREF et VCAPT
Calculer les valeurs de V1(V) pour les différents taux d'humidité du tableau et reporter ces valeurs dans le tableau page 1.
Donner l'expression de Vs en fonction de V1de R9 et R10
Quelle doit être la valeur de l'amplification A = VS/V1 pour permettre d'avoir Vs = 5V lorsque le taux d'humidité est de 100 % :
Calculer alors les valeurs de Vs(V) pour les différents taux d'humidité du tableau (page 1) et y reporter ces valeurs.
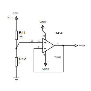
Tension de référence
Pour générer la tension VREF on utilise le montage suivant :
Exprimer Vr en fonction de VCC R11 et R12 :

Quel type de montage est réalisé avec l'AOP U4:A
Exprimer Vr en fonction de VREF
Donner la valeur de R12 permettant d'obtenir VREF = 0,5V
Conversion analogique numérique
Un CAN de 8 bit interne au micro-contrôleur est utilisé pour réaliser la conversion de la tension en une grandeur numérique N. On rappelle que la tension pleine échelle est Vpe = 5V.
Calculer la résolution ou quantum q :
Combien de valeurs différentes peut prendre N ?
Pour les valeurs valeurs de la tension de sortie de la carte Vs du tableau ci dessous calculer N en décimal puis en binaire

