Conditionnement⚓
Rappel : Chaîne d'information
Pour permettre le traitement et la communication d'une information analogique, il est nécessaire de mettre en ouvre des systèmes d'acquisition de l'information en amont.

Acquérir des signaux analogiques.
Suivre l'évolution de grandeurs physiques en vue d'interagir avec l'environnement nécessite l'utilisation d'un capteur adapté au contexte qui fournira une tension Vc proportionnelle à la grandeur physique à mesurer. Avant d'être numérisée cette tension Vc doit être adaptée à la plage de fonctionnement du convertisseur analogique numérique (CAN).

Qualité métrologique d'un appareil de mesure (source wikipedia)
Les principales caractéristiques des instruments de mesure sont définies ainsi :
l'étendue de mesure
la résolution
la sensibilité
l'exactitude
la justesse
la fidélité
Définitions :
Étendue de mesure : Valeur absolue de la différence entre les valeurs extrêmes d'un intervalle nominal des indications.
Par exemple pour un intervalle de –10 V à +10 V, l'étendue de mesure est 20 V.
Résolution : La résolution d'un appareil est la plus petite variation de la grandeur mesurée qui produit une variation perceptible de l'indication délivrée par l'instrument. Elle peut être exprimée en points, qui sont alors le nombre de valeurs différentes que l'instrument peut afficher. Par exemple un multimètre de 2 000 points pour une étendue de 2 V peut afficher toutes les valeurs comprises entre 0,000 et 1,999 V, sa résolution est donc de 1 mV.
La sensibilité est un paramètre exprimant la variation du signal de sortie d'un appareil de mesure en fonction de la variation du signal d'entrée.
\(S = \frac{\Delta I}{\Delta G}\)

On peut représenter symboliquement la fidélité, la justesse et l'exactitude de la manière suivante :

Capteur analogique
La sortie du capteur est une grandeur électrique. Sa valeur varie en fonction de la grandeur physique à mesure. Le signal des capteurs analogiques peut être du type :
sortie tension : C'est la tension qui varie (et qui porte l'information)
sortie courant : C'est le courant qui varie (et qui porte l'information)

Un capteur fournit une tension qui varie lorsque la grandeur varie. Cette relation peut être linéaire ou non. Dans certains cas la relation peut être opposée : lorsque la grandeur physique augmente la tension diminue. Un capteur ne peut être directement relié au CAN. En effet il est rare que la plage d'utilisation du CAN corresponde à l'étendue des valeurs de Vc. C'est pourquoi il est toujours suivi d'un étage dit de
« conditionnement »

En général, dans les spécifications des capteurs figure une caractéristique liée à la précision du capteur (accuracy) et à sa plage d'utilisation. Cette valeur notée nous informe sur la dispersion de l'erreur de mesure.
Relever sur la doc du TMP36 la précision du capteur :
Pour une température T donnée, donner l'intervalle des valeurs possibles prisent par la mesure Tm de ce capteur :
Donner l'intervalle d'utilisation de ce capteur.
Proposer un contexte possible d'utilisation
On souhaite mesurer la température dans un réfrigérateur variant entre 0°C et 15°C avec une précision de +/- 2°C. Le capteur TMP36 est retenu.
D'après la documentation constructeur (figure 6 page 5) déterminer la plage de variation de la tension
Conditionneur
Pour permettre une précision optimale, lorsque le mesurande varie de la valeur min à la valeur max de la plage d'utilisation (déterminée par le contexte), la tension Ve doit varier de la valeur min à la valeur max de la plage d'utilisation du CAN.
Des opérations d'amplification et de décalage du signal seront nécessaires pour permettre au conditionneur d'ajuster la plage de variation de la tension Vc issue du capteur à la plage de fonctionnement du CAN.
Amplifier
Un capteur génère une tension qui dépend de la grandeur physique à mesurer les valeurs extrêmes de la grandeur physique correspondent des valeurs extrêmes de tension que l'on nomme ici Vcmin et Vcmax. On notera également \(\Delta Vc\) la plage de variation de la tension du capteur et \(\Delta Ve\) la plage de variation du CAN. L'amplification sera donc :
Une fois la valeur de l'amplification déterminée on peut calculer la tension de référence \(Vr\) :
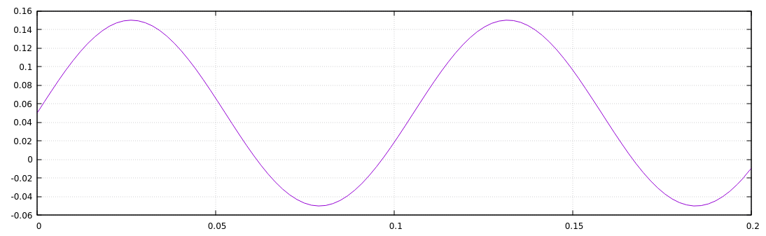
Exemple : Signal issu d'un capteur
On souhaite convertir ce signal à l'aide d'une carte Arduino.
Rappel pour Arduino Vpe = 5V
Que vaut l'étendu du signal \(\Delta Vc\) ?
Quel devra être l'amplification \(A\) du conditionneur ?
Calculer la valeur \(Vr\) a ajouter pour le décalage en tension ?
Exercice 1 microphone
Exercice 2 : Robovolc
Le Robovolc est un Robot utilisé pour réaliser des mesures de différents types près de zones d'activité volcanique. Il est équipé d'une sonde PT100 permettant des mesures dont les valeurs se situent entre -70°C et 200°C. Ces valeurs seront traitées par un microcontrôleur intégrant un CAN dont la gamme de tension se situe entre 0 et 5V. Il faut, pour avoir une précision maximale, que lorsque la température atteint -70°C la tension Ve à l'entrée du CAN soit égale à 0V et lorsqu'elle atteint 200°C la tension Ve soit égale à +5V.

Calculer l'étendue de la mesure.
On souhaite donner la température à 0,1 degré près. Calculer la résolution.
Calculer le nombre de bit minimum du CAN de Robovolc :
On choisit une carte Arduino pour la conversion Analogique numérique
Ce choix est-il pertinent ?
Que vaut sa tension pleine échelle \(Vpe \)?
Calculer l'étendu de la tension correspondante \(\Delta Vcap\)
En déduire l'Amplification \(A\) et la tension de décalage \(Vr\) nécessaires au conditionneur.



