Prototypage⚓
Introduction
Attention :
Chaque partie spécifique doit être résumée en une fonction que l'on appellera dans le programme principal.
Algorithme principal
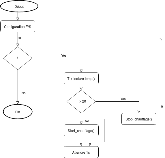
Définir l'algorithme de votre programme principal comme l'exemple ci-dessous :

Programmer ensuite à l'aide de TinkerCAD. Si il manque des fonctions ou des composants on peut toujours les remplacer des composants de base LED, Boutons poussoirs, potentiomètres. On peut s'aider de l'exemple ci dessous pour la gestion du chauffage :
Chaque élève doit contenir sa partie dans une fonction qui est appelée dans le programme principal.
1
/* Programme de regulation de tempterature2
Auteurs :3
NOM PRENOM4
...5
6
Date : 3/04/20207
8
9
*/10
11
12
13
const int BROCHE_CHAUFFAGE = 3; // Chauffage sur borche 3
14
15
/*16
Cette fonction renvoie la valeur de la temperature17
18
*/19
float lecture_temperature(void)
20
{21
float T = random()%30; // T est une variable aleatoire juste pour tester
22
// en attendant que le collegue finisse de dvp la "vraie" fonction23
return T;
24
}
25
26
/*27
Fonction permettant le decclenchement du28
système de production de chaleur29
*/30
void Start_Chauffage(void)
31
{32
digitalWrite(BROCHE_CHAUFFAGE, HIGH);
33
}
34
/*35
Fonction permettant l'arret du système 36
de production de chaleur37
*/38
void Stop_Chauffage(void)
39
{40
digitalWrite(BROCHE_CHAUFFAGE, LOW);
41
}
42
// -----------------43
void setup() {
44
pinMode(BROCHE_CHAUFFAGE,OUTPUT); // Configuration E/S
45
46
}
47
// -----------------48
void loop()
49
{50
float T = lecture_temperature();
51
if (T> 20)
52
{53
Start_Chauffage();54
}
55
else56
{57
Stop_Chauffage();58
}
59
delay(1000);
60
61
}
62
63
TRAVAUX ELEVES⚓
Impossible d'accéder à la ressource audio ou vidéo à l'adresse :
La ressource n'est plus disponible ou vous n'êtes pas autorisé à y accéder. Veuillez vérifier votre accès puis recharger la vidéo.