Chauffe eau⚓
Contexte : Eau chaude sanitaire
On souhaite faire le bilan en terme écologique et économique de la production de l'eau chaude produite par un ballon classique :
Volume : V=150 l
Puissance : P=1800W
Tension : U=230V
On considère dans cette étude aucune perte. L'isolation entre l'eau et l'air est parfaite.
On modélise le circuit électrique par une simple résistance en série avec l'interrupteur du thermostat qui est ouvert lorsque la température dépasse 55°C.

Calculer l'intensité du courant que consomme le chauffe-eau à partir de la formule (P=UI)
Calculer la valeur de la résistance R1
On souhaite évaluer l'énergie qu'il faut pour faire monter la température de l'eau à 55°C. On suppose que la température initiale de cette eau était à 20°C (toute l'eau chaude a été "consommée").
Sachant qu'il faut 4,18 J (Joules) pour élever de 1 degré Celsius 1g d'eau, calculer en Joules la quantité d'énergie E nécessaire :
Convertir E en watt heure (W.h)
En combien de temps de chauffe-eau atteindra les 55°C ?
Calculer le prix par moi d'une famille utilisant chaque jour l'intégralité de son chauffe-eau, sachant 1KWh coûte environ 0.20 euros.
Modification du thermostat.
On souhaite remplacer le thermostat mécanique par une carte Arduino pilotant un relais en fonction de la température :

Réaliser la chaîne d'info et d'énergie du système :
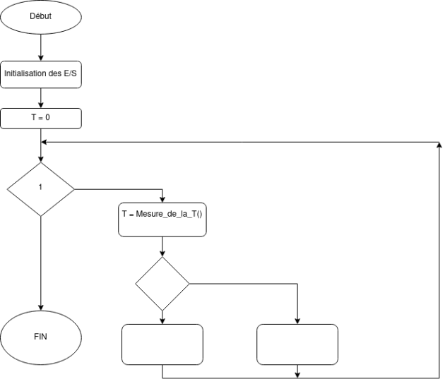
Compléter l’algorithme (Flowchart) :

Réaliser le diagramme d'état de ce système
Quels sont les limites d'une telle méthode ?
Commande par hystérésis
On souhaite désormais implémenter un hystérésis de +/- 2 degrés autour de la consigne 55°C.
Tracer cette caractéristique de l'état du chauffage en fonction de la température. On considère état = 0 pour chauffage éteint et état = 1 pour chauffage allumé.
Quels sont les avantages d'une telle solutions ?
Réaliser le diagramme d'état de ce système
En s'inspirant de l'algorigramme précédent, tracer un nouvel algorigramme qui réponde bien à cette commande.
